Contents

About SEPlanner

SEPlanner is a lightweight desktop application for Computer Engineering undergraduates from the National University of Singapore (NUS) to plan for their Student Exchange Program (SEP), optimized for use via Command Line Interface (CLI).

Acknowledgements

  • EduRec: For the list of possible module mappings
  • AB3: For the format of the user guide and developer guide

Getting started

Refer to our user guide here.

Design & implementation

The Architecture Diagram above explains the high-level design of the App.

Main Components

The main class of SEPlanner is the Seplanner class. It is responsible for initializing the other components when the program gets started while handling interactions between the other components.
The other core components of SEPlanner are:
Ui : Handles the UI of SEPlanner and prints outputs to the user.
Parser : Handles user inputs and passes them down to the Command class.
Command : Handles output passed down from Parser based on the user inputs and execute user instructions.
Storage : Loads data from, and stores data back to the user’s local machine.
UniversityList and ModuleList : Stores information about Universities and modules as well as the methods to amend and filter them.

Command Interaction

The sequence diagram above illustrates the flow through our program structure when the user input add /uni 1 is entered.

When the user runs the add /uni 1 action on the parser class, the parser class calls the addUniCommand method in the addUniCommand class by passing the university with master index 1 to it.

The addUniCommand class then

  1. calls the selectedUniversityList#addUniversity method in the model class by passing the university to implement the action.
  2. calls the updateSelectedUniversity method in the storage class by passing the selected university list to update the stored selected list
  3. calls printUniversity in the UI class. by passing the university to display the message of adding the selected university to the user.

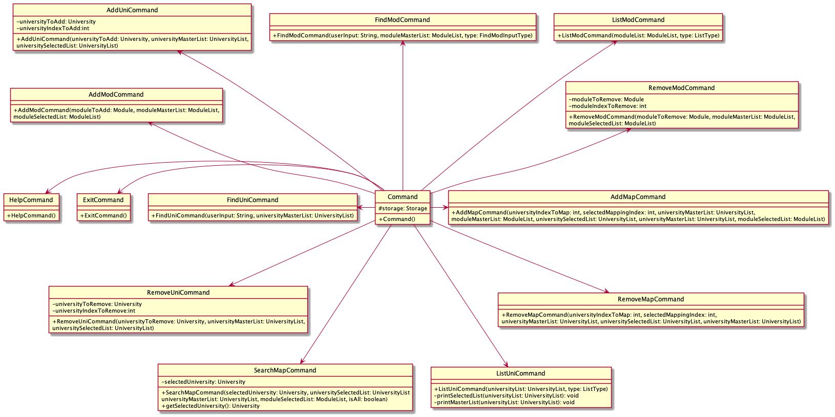
Command Implementation

API : Command.java

AddModCommand

When the AddModCommand constructor is called in the AddModCommand class. It will call the addModule method in the moduleList class under Model, adding the module in the selected module list. Then it will call the updateSelectedModuleList method in the storage class to update the selected list with the new module added. Finally, it will call the printModule method in the UiModule class to print the message of adding the module to the user.

AddUniCommand

When the AddUniCommand constructor is called in the AddUniCommand class. It will call addUniversity method in the universityList class under Model, adding the university in the selected university list. Then it will call the updateSelectedUniversityList method in the storage class to update the selected list with the new university added. Finally, it will call the printUniversity method in the UiUniversity class to print the message of adding the university to the user.

AddMapCommand

When the addMapCommand constructor is called in the AddMapCommand class. It will call the addMapping method in the university class under Model, adding the mapping under the selected university in the selected university list. Then it will call the updateSelectedUniversity method in the storage class to update the selected list with the new mapping added. Finally, it will call the printUniversity method in the UiMapping class to print the message of adding the mapping to the user.

RemoveModCommand

When the RemoveModCommand constructor is called in the RemoveModCommand class. It will call the removeModule method in the moduleList class under Model, removing the module in the selected module list. Then it will call the updateSelectedModuleList method in the storage class to update the selected list with the module removed. Finally, it will call the printModule method in the UiModule class to print the message of removing the module to the user.

RemoveUniCommand

When the RemoveUniCommand constructor is called in the RemoveUniCommand class. It will call removeUniversity method in the universityList class under Model, removing the university in the selected university list. Then it will call the updateSelectedUniversityList method in the storage class to update the selected list with the university removed. Finally, it will call the printUniversity method in the UiUniversity class to print the message of removing the university to the user.

RemoveMapCommand

When the RemoveMapCommand constructor is called in the RemoveMapCommand class. It will call the removeMapping method in the university class under Model, removing the mapping under the selected university in the selected university list. Then it will call the updateSelectedUniversity method in the storage class to update the selected list with the mapping removed. Finally, it will call the printUniversity method in the UiMapping class to print the message of removing the mapping to the user.

ListModCommand

When the ListModCommand constructor is called in the ListModCommand class. It will call the getSize() method in the moduleList class to check if the list is empty: if the list is empty, it prints the error message. If the list is not empty, it calls the printModule method in the UiModule class in a loop to print all modules found.

ListUniCommand

When the ListUniCommand constructor is called in the ListUniCommand class. It will call the getSize() method in the UniversityList class to check if the list is empty: if the list is empty, it prints the error message. If the list is not empty, it checks the type of university list chosen. If the master list is chosen, the printMasterList method is called, which calls printUniversity method in the UiUniversity class to print out all universities in the master list. If the selected list is chosen, printSelectedList is called, which calls printUniversity method in the UiUniversity class to print out all universities in the selected list and calls listAllMappings method in the universityList class to print all module mappings under each university as well.

FindModCommand

When the FindModCommand constructor is called in the FindModCommand class. It will get the list of module results by searching in the moduleMasterList. Then it checks if the result list is empty: if the result list is empty, it calls the printFindModNull method in the UiInvalid class to print the error message. If the result list is not empty, it calls the printModule method in the UiModule class in a loop to print all modules found.

FindUniCommand

When the FindUniCommand constructor is called in the FindUniCommand class. It will get the list of university results by searching in the universityMasterList. Then it checks if the result list is empty: if the result list is empty, it calls the printFindUniNull method in the UiInvalid class to print the error message. If the result list is not empty, it calls the printUniversity method in the UiUniversity class in a loop to print all universities found.

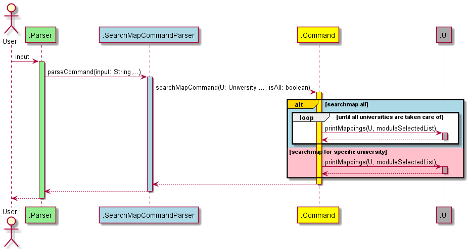
SearchMapCommand

When the SearchMapCommand constructor is called in the SearchMapCommand class, it will check if isAll is true. If isAll is true, the printMappings method will be called, which prints all mappings from the selected module list for all universities in the selected university list by calling the printIndex method in the Ui class and listSelectedMappings method in the University class. If isAll is false, it will call the printMappings method to print out only the mappings for the selected university only.
The following sequence diagram illustrates how the whole process is carried out.

HelpCommand

When the HelpCommand constructor is called in the HelpCommand class. It will print out all commands available for SEPlanner.

ExitCommand

When the ExitCommand constructor is called in the ExitCommand class. It will call the printExit method in the UiGeneral class to exit the program.

User Interface

API : Ui.java

The Ui component consolidates and formats the output of the program before displaying it to the user in the command line.

The above class diagram illustrates the relationship between the classes within the Ui components.

The Ui class is the parent of every other class in the package.

  • Contains helper methods for the other Ui classes.
  • Provides means of printing constants.

The UiInvalid class contains methods for printing messages from the Parser component.

The UiMapping class contains methods for printing module mappings.

The UiModule class contains methods for printing modules.

The UiUniversity class contains methods for printing universities.

The UiWelcome class contains a method for printing the welcome greeting.

The UiInvalid class contains methods to display error messages to the user.

The UiStorage class contains methods to display error messages from the Storage component to the user.

The sequence diagram above illustrates how the classes in the Ui package interact when a printUniversity() call is made from outside the package. In the printUniversity() Method,

  1. printIndex is called from the Ui class.
  2. Within printIndex, we display the index, then do a self-invocation on stringPadder within the Ui class to pad the string to line up the text after.
  3. After printing the index, print the university name, then depending on the boolean printMC, we pad it again with stringPadder before displaying the Module Credits.

Storage

API : Storage.java

The Storage component can implement the below features:

  • Read the list of module mappings offered by each university from the CSV file.
  • Read the list of NUS modules that can be mapped from the CSV file.
  • Save both the user’s module mappings for each university and their selected NUS modules in text file and read them back into corresponding objects.

The purpose of each class in the storage component, except the Storage class, is to handle a specific file. The Storage class is used to link all the other classes. This is done by creating an object of other classes, to access all the necessary methods required.

The classes SelectedUniversityStorage and SelectedModuleStorage are responsible for reading and updating the text files storing your selected university list and your selected module list. These classes inherit from the UserStorage class as the loadFile function is identical other than the file path. The private methods in both classes filter out the invalid data found while reading the text files.

The classes UniversityStorage and ModuleStorage are responsible for extracting the Master University List and Master Module List from the CSV type files (University.csv and modules.csv) stored in the resources root.

API : University.java

API : Module.java

The following diagram is the class diagram of the university related classes:

This component consist of the following classes:

University

  • Stores basic information of a university.
  • Stores the unique index for each university in index, this index can be used to refer to a specific university in the commands.
  • Stores the university name in name.
  • Stores ModuleMapping objects associated with this university in an array list list.
  • For University objects under the master list, list stores all possible module mappings from this university for the user to choose from.
  • For University objects under the selected list by the user, list stores all the module mappings the user has chosen to add to this university for their SEP application.

UniversityList

  • Stores University objects.
  • Can be used under the following 2 circumstances:
    • Stores the master list containing all universities available for CEG SEP application. This list is directly read from an external file University.csv.
    • Stores the selected list containing all universities added by the user. This list can be amended by the user, and all changes to it will be stored under data/selectedUniversities.txt.
  • Contains methods to search, filter, or amend the list based on the command from the user.
  • There can be 2 University objects for the same university, one stored in each of the lists mentioned above. The object stored in the master list contains all the possible module mappings for this university based on our database, while the object stored in the selected list stores the mappings added by the user. These 2 objects cannot be used interchangeably. While holding reference onto one of the objects, the user needs to call the method getUniversity(universityName) to access the corresponding object from the other list.

The following diagram is the class diagram for the module related classes:

This component consist of the following classes:

Module

  • Stores basic information of a module.
  • For NUS modules, stores the unique index for each module in index, this index can be used to refer to a specific module in the commands.
  • Stores the module code in moduleCode.
  • Stores the module name in moduleName.
  • Stores the modular credits of this module in moduleCredits.

ModuleList

  • Stores Module objects.
  • Can be used under the following 2 circumstances:
    • Stores the master list of all NUS modules available for the users to choose from.
    • Stores the selected list unique to each user based on the modules they choose to take.

ModuleMapping

  • Stores 2 Module objects as a pair of module mapping.
  • Stores the local NUS module in localModule.
  • Stores the partner university module in mappedModule.

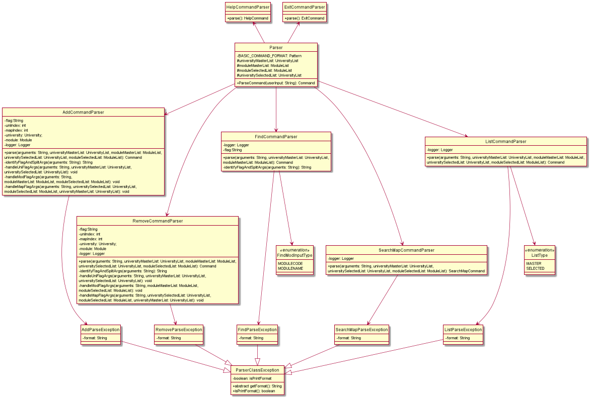
Parser Component

API : Parser.java

The parser component is made up of the following classes:

Parser component is used to make do the following:

  • Identify the command word and invoke the respective argument parser for the command.
  • Handle the arguments and return the respective Command object.
  • Ensures that the command, flags and, arguments are entered in the correct format.

Parser

  • This is the main parser class that will handle raw inputs and identify command words and invoke the respective command parsers instance and returns the respective Command object.

ParseCondition

  • This class contains methods used by various parser classes to verify that the inputs are valid.

AddCommandParser

  • This object when invoked, will first identify the flag /uni, /mod or /map. Once the flag is identified, the arguments corresponding to the flags will be extracted.
  • For /uni the argument should either be an integer representing <UNI_INDEX> or a String representing <UNI_NAME>. A new University object will be created and passed as an argument to the constructor for AddUniCommand.
  • For /mod the argument should either be an integer representing <MOD_INDEX> or a String representing <MODULE_CODE>. A Module object will be duplicated from the Master Module List and passed as an argument to the constructor for AddModCommand.
  • Both the /uni and /mod flag will be checking for the type of inputs passes in and handling them accordingly.
  • For /map the argument should be two integers representing <UNI_INDEX> and <MAPPING_INDEX> and will be passed into the constructor for AddMapCommand.

RemoveCommandParser

  • This object when invoked, will first identify the flag /uni, /mod or /map. Once the flag is identified, the arguments corresponding to the flags will be extracted.
  • For /uni the argument should either be an integer representing <UNI_INDEX> or a String representing <UNI_NAME>. The University object representing the particular university from the Selected University List will be passed as an argument to the constructor for RemoveUniCommand.
  • For /mod the argument should either be an integer representing <MOD_INDEX> or a String representing <MODULE_CODE>. The Module object represents the particular module from Selected Module List and is passed as an argument to the constructor for RemoveModCommand.
  • Both the /uni and /mod flag will be checking for the type of inputs passes in and handling them accordingly.
  • For /map the argument should be two integers representing <UNI_INDEX> and <MAPPING_INDEX> and will be passed into the constructor for RemoveMapCommand.

FindCommandParser

  • This object when invoked, will first identify the flag /uni, /code or /mod. Once the flag is identified, a String representing <KEYWORD> is extracted and passed as an argument to the constructor for FindUniCommand or FindModCommand.

SearchMapCommandParser

  • This object when invoked, will take the first argument and determine if it is an integer representing <UNI_INDEX> or the flag all and pass it to the constructor for SearchMapCommand.

HelpCommandParser

This object will return an instance of HelpCommand.

ExitCommandParser

This object will return an instance of ExitCommand.

ParserClassException

  • This is an abstract class inherited from Java 11’s ParseException and its children objects are thrown when an input is detected as invalid.
  • Each command word has its respective ParserClassException with its format inside.
  • On top of the parameters for ParseException, an additional boolean variable is required to identify when the user has made a format error in the command and the correct format will be output to the user.
  • Any instance of this exception will be caught in the main method of the Seplanner class.

Product scope

Target User Profile

SEPlanner is targeted at Computer Engineering students in the National University of Singapore planning for their Student Exchange Program (SEP).

Value Proposition

Student Exchange Program is one of the most stressful and difficult things to plan for in an NUS students life. With multiple sources of information and a frustrating webpage to navigate, SEPlanner aims to organize a list of potential exchange Universities based on the user’s study plan, module requirements, and personal preference.

User Stories

Version As a … I want to … So that I can …
v1.0 new user see the list of possible schools for exchange view my options for SEP
v1.0 new user see the list of available NUS modules decide on which NUS modules I want to complete during SEP
v1.0 beginner user add a university to my preferred list view the universities that I am interested in
v1.0 beginner user add an NUS module to my preferred list save my module preferences for the future
v1.0 beginner user list down all universities in my preferred list keep track of my target schools for SEP
v1.0 beginner user list down all NUS modules in my preferred list keep track of the list of NUS modules I want to complete during SEP
v1.0 beginner user delete a university from the selected list remove the university that I am not interested in
v1.0 beginner user delete a module from the selected list remove the module that I do not consider to enroll in the future
v1.0 user enter commands and arguments to the application interact with the application on the command line in an efficient way
v2.0 familiar user save my university and module information maintain access to my information when I restart the application
v2.0 new user view the program instructions refer to them when I forget how to use the application
v2.0 familiar user find a university by name locate a university without having to go through the entire list
v2.0 familiar user search the available module mappings for a university based on the selected module list get a list of module mappings for this university, based on my selected modules
v2.0 familiar user add a pair of module mapping for a university save a module mapping under the university that I selected
v2.0 familiar user delete a mapping pair of modules for a university remove a module mapping under a selected university
v2.0 familiar user pass in university as command argument using its index in the master list access the exact university I want without having to type out its full name and facing bugs caused by typo
v2.1 familiar user add a university to the selected list by name or index store a university entering either its name or index
v2.1 familiar user add a module to the selected list by code or index store a module entering either its code or index
v2.1 familiar user remove a university to the selected list by name or index delete a university entering either its name or index
v2.1 familiar user remove a module to the selected list by code or index delete a module entering either its code or index
v2.1 familiar user search the mappings for all universities in the selected list browse through all modules mappings for my selected universities
v2.1 familiar user find a module by name or code locate a module without having to go through the entire list

Non-Functional Requirements

  • SEPlanner must operate with full functionality on all mainstream operating systems: Windows, macOS, and Ubuntu with Java 11 installed.
  • It should offer a streamlined experience using the command line interface primarily.
  • It should be fast and responsive (No more than 1000ms between user input and program output).
  • It should be significantly faster than the default Student Exchange Program application portal on myEduRec.

Glossary

  • Master University List The list of all partner universities.
  • Master Module List - The list of all NUS modules available for mapping.
  • Selected University List - The list of partner universities that the user selected along with the user’s selected module mappings for each university
  • Selected Module List - The list of NUS modules the user selected.
  • CSV - Comma-separated Values
  • SEP - Student Exchange Programme
  • NUS - National University of Singapore

Instructions for manual testing

:information_source: Note: These instructions only provide a starting point for testers to work on; testers are expected to do more exploratory testing.

Launch and shutdown

  1. Initial launch
    1. Download the jar file and copy it into an empty folder.
    2. Open a terminal at the folder containing the jar file.
    3. Run the command java -jar seplanner.jar Expected: The welcome ASCII art will display.
    4. Resize the terminal to fit the welcome ASCII.
  2. Shutdown
    1. Enter the command exit. Expected: The exit ASCII art will display.

Getting help

  1. Get help for the user about the program.
    1. Test case: help

      Expected: The command list will be printed to the console.

Getting university list and module list

  1. Listing the Master University List.
    1. Test case: list /muni

      Expected: The entire list of universities is printed.

  2. Listing the Master Module List
    1. Test case: list /mmod

      Expected: The entire list of modules is printed.

  3. Listing the Selected University List.
    1. Test case: list /suni

      Expected: The user’s selected university list is displayed.

  4. Listing the Selected Module List.
    1. Test case: list /smod

      Expected: The user’s selected module list is displayed.

  5. Dealing with wrong flags.
    1. Test case: list /mod

      Expected: No list will be printed. An error message indicating wrong flags is shown, together with the correct format for the list command.

  6. Dealing with an incorrect format.
    1. Test case: list

      Expected: No list will be printed. An error message indicating missing flags is shown, together with the correct format for the list command.

Finding a university

  1. Finding a university by name.
    1. Test case: find /uni Boston University

      Expected: The related information for Boston University is printed.

    2. Test case: find /uni abc

      Expected: No university is found. Error message is printed to indicate university is not available.

  2. Dealing with wrong flags.
    1. Test case: find /uniname

      Expected: An error message indicating wrong flags is shown, together with the correct format for find command.

  3. Dealing with an incorrect format.
    1. Test case: find

      Expected: An error message indicating missing flags is shown, together with the correct format for list command.

Finding a module

  1. Finding a module by name.
    1. Test case: find /mod Discrete Structures

      Expected: The related information for Discrete Structures is printed.

    2. Test case: find /mod abc

      Expected: No module is found. An error message is printed to indicate university is not available.

  2. Finding a module by code.
    1. Test case: find /code CS1231

      Expected: The related information for CS1231 is printed.

    2. Test case: find /code abc

    Expected: No module is found. An error message is printed to indicate university is not available.

  3. Dealing with wrong flags.
    1. Test case: find /modname

      Expected: An error message indicating wrong flags is shown, together with the correct format for find command.

  4. Dealing with an incorrect format.
    1. Test case: find

      Expected: An error message indicating missing flags is shown, together with the correct format for list command.

Adding a university

  1. Adding a university by index.
    1. Prerequisites: Delete the data folder and restart the program.
    2. Test case: add /uni 1

      Expected: University with index 1 is added to the Selected University List. A success message is shown.

    3. Test case: add /uni 0

      Expected: No university is added. An error message is printed to indicate university is not available.

    4. Test case: add /uni 81

      Expected: No university is added. An error message is printed to indicate university is not available.

  2. Adding a university by university name.
    1. Prerequisites: Delete the data folder and restart the program.
    2. Test case: add /uni University of California

      Expected: University of California is added to Selected University List. A success message is shown.

    3. Test case: add /uni random_string

      Expected: No university is added. An error message is printed to indicate university is not available.

  3. Adding a duplicate university by index.
    1. Prerequisites: Delete the data folder and restart the program. Run the command add /uni 34.
    2. Test case: add /uni 34

      Expected: No university is added. An error message indicating duplicate university is shown.

  4. Adding a duplicate university by university name.
    1. Prerequisites: Delete the data folder and restart the program. Run the command add /uni University of Toronto.
    2. Test case: add /uni University of Toronto

      Expected: No university is added. An error message indicating duplicate university is shown.

  5. Dealing with missing argument.
    1. Test case: add /uni

      Expected: No university will be added. An error message indicating missing arguments is shown, together with the correct format for add command.

    2. Test case: add

      Expected: No university will be added. An error message indicating missing arguments is shown, together with the correct format for add command.

  6. Dealing with incorrect flags.
    1. Test case: add /muni 34

      Expected: No university will be added. An error message indicating wrong flags is shown, together with the correct format for add command.

Adding a module

  1. Adding a module by index.
    1. Prerequisites: Delete the data folder and restart the program.
    2. Test case: add /mod 1

      Expected: Module with index 1 is added to the Selected Module List. A success message is shown.

    3. Test case: add /mod 0

      Expected: No module is added. An error message is printed to indicate the module is not available.

    4. Test case: add /mod 806

      Expected: No module is added. An error message is printed to indicate the module is not available.

  2. Adding a module by module code.
    1. Prerequisites: Delete the data folder and restart the program.
    2. Test case: add /mod CS1010

      Expected: University of California is added to Selected Module List. A success message is shown.

    3. Test case: add /mod random_string

      Expected: No module is added. An error message is printed to indicate the module is not available.

  3. Adding a duplicate module by index.
    1. Prerequisites: Delete the data folder and restart the program. Run the command add /mod 34.
    2. Test case: add /mod 34

      Expected: No module is added. An error message indicating duplicate module is shown.

  4. Adding a duplicate module by module code.
    1. Prerequisites: Delete the data folder and restart the program. Run the command add /mod CS3230.
    2. Test case: add /uni CS3230

      Expected: No module is added. An error message indicating duplicate module is shown.

  5. Dealing with missing argument.
    1. Test case: add /mod

      Expected: No module will be added. An error message indicating missing arguments is shown, together with the correct format for the add command.

    2. Test case: add

      Expected: No module will be added. An error message indicating missing arguments is shown, together with the correct format for the add command.

  6. Dealing with incorrect flag.
    1. Test case: add /mmod 34

      Expected: No module will be added. An error message indicating wrong flags is shown, together with the correct format for the add command.

Adding a mapping

  1. Adding a mapping for a selected university and module
    1. Prerequisites: Module and University have been added and potential mapping is available via the searchmap command. Run the command add /uni 75 and add /mod 1
    2. Test case: add /map 75 1

      Expected: Mapping will be added to the Selected University List under the respective university. A success message is shown. Run the command list /suni to verify.

  2. Adding a module mapping to an unselected university and selected module.
    1. Prerequisites: Delete the data folder and restart the program. Run the command add /mod 1
    2. Test case: add /map 75 1

      Expected: No mapping will be added. An error message indicating the university not selected is shown.

  3. Adding a non-existent mapping to a university.
    1. Prerequisites: Module and University have been added and potential mapping is available via the searchmap command. Run the command add /uni 75
    2. Test Case: add /map 75 1

      Expected: No mapping will be added. An error message indicating invalid mapping is shown.

  4. Dealing with missing argument.
    1. Test case: add /map

      Expected: No mapping will be added. An error message indicating missing arguments is shown, together with the correct format for the add command.

    2. Test case: add

      Expected: No module will be added. An error message indicating missing arguments is shown, together with the correct format for the add command.

  5. Dealing with incorrect flags.
    1. Test case: add /mmap 34 3

      Expected: No module will be added. An error message indicating wrong flags is shown, together with the correct format for the add command.

Searching for a mapping

  1. Searching for a module mapping for a university with mappings to user’s selected modules.
    1. Prerequisite: Modules must be added to the Selected Module List with the add command. Run the command add /mod 1.
    2. Test case: searchmap 75

      Expected: List of potential mappings for the particular university is displayed.

    3. Test case: searchmap 0

      Expected: No mappings will be listed. An error message indicating invalid university is shown.

    4. Test case: searchmap 81

      Expected: No mappings will be listed. An error message indicating invalid university is shown.

  2. Dealing with missing arguments.
    1. Test case: searchmap

      Expected: No mappings will be listed. An error message indicating missing arguments is shown, together with the correct format for the searchmap command.

Removing a university

  1. Removing a university by index.
    1. Prerequisites: Run the command add /uni 1
    2. Test case: remove /uni 1

      Expected: University with index 1 is removed from the Selected University List. A success message is shown.

    3. Test case: remove /uni 0

      Expected: No university is removed. An error message is printed to indicate the university is not available.

    4. Test case: remove /uni 81

      Expected: No university is removed. An error message is printed to indicate the university is not available.

  2. Removing a university by university name.
    1. Prerequisites: Run the command add /uni University of California
    2. Test case: remove /uni University of California

      Expected: University of California is removed from Selected University List. A success message is shown.

    3. Test case: remove /uni random_string

      Expected: No university is removed. An error message is printed to indicate the university is not available.

  3. Removing an unselected university by index.
    1. Prerequisites: Delete the data folder and restart the program.
    2. Test case: remove /uni 34

      Expected: No university is removed. An error message is printed to indicate the university is not available.

  4. Removing an unselected university by university name.
    1. Prerequisites: Delete the data folder and restart the program.
    2. Test case: remove /uni University of Toronto

      Expected: No university is removed. An error message is printed to indicate the university is not available.

  5. Dealing with missing argument.
    1. Test case: remove /uni

      Expected: No university will be removed. An error message indicating missing arguments is shown, together with the correct format for the remove command.

    2. Test case: remove

      Expected: No university will be removed. An error message indicating missing arguments is shown, together with the correct format for the remove command.

  6. Dealing with incorrect flag.
    1. Test case: remove /muni 34

      Expected: No university will be removed. An error message indicating wrong flags is shown, together with the correct format for the remove command.

Removing a module

  1. Removing a module by index.
    1. Prerequisites: Run the command add /mod 1
    2. Test case: remove /mod 1

      Expected: University with index 1 is removed from the Selected Module List. A success message is shown.

    3. Test case: remove /mod 0

      Expected: No module is removed. An error message is printed to indicate the module is not available.

    4. Test case: remove /mod 810

      Expected: No module is removed. An error message is printed to indicate the module is not available.

  2. Removing a module by module code.
    1. Prerequisites: Run the command add /mod CS3230
    2. Test case: remove /mod CS3230

      Expected: University of California is removed from Selected Module List. A success message is shown.

    3. Test case: remove /mod random_string

      Expected: No module is removed. An error message is printed to indicate the module is not available.

  3. Removing an unselected module by index.
    1. Prerequisites: Delete the data folder and restart the program.
    2. Test case: remove /mod 34

      Expected: No module is removed. An error message is printed to indicate the module is not available.

  4. Removing an unselected module by module code.
    1. Prerequisites: Delete the data folder and restart the program.
    2. Test case: remove /mod CS1010

      Expected: No module is removed. An error message is printed to indicate the module is not available.

  5. Dealing with missing argument.
    1. Test case: remove /mod

      Expected: No module will be removed. An error message indicating missing arguments is shown, together with the correct format for the remove command.

    2. Test case: remove

      Expected: No module will be removed. An error message indicating missing arguments is shown, together with the correct format for the remove command.

  6. Dealing with incorrect flag.
    1. Test case: remove /mmod 34

      Expected: No module will be removed. An error message indicating wrong flags is shown, together with the correct format for the remove command.

Removing a mapping

  1. Removing a mapping for a selected university and module
    1. Prerequisites: Delete the data folder and restart the program. Run the command add /uni 75, add /mod 1 and add /map 75 1.
    2. Test case: remove /map 75 1

      Expected: Mapping will be removed to the Selected University List under the respective university. A success message is shown. Run the command list /suni to verify.

  2. Removing a non-existent mapping from a selected university.
    1. Prerequisites: Delete the data folder and restart the program. Run the command add /uni 34
    2. Test case: remove /map 34 2

      Expected: No mapping is removed. An error message indicating invalid mapping is shown.

  3. Removing a mapping from an unselected university.
    1. Prerequisites: Delete the data folder and restart the program.
    2. Test case: remove /map 34 2

      Expected: No mapping is removed. An error message indicating the university not selected is shown.

  4. Dealing with missing argument.
    1. Test case: remove /map

      Expected: No mapping will be removed. An error message indicating missing arguments is shown, together with the correct format for the remove command.

    2. Test case: remove

      Expected: No module will be removed. An error message indicating missing arguments is shown, together with the correct format for the remove command.

  5. Dealing with incorrect flag.
    1. Test case: remove /mmap 34 3

      Expected: No module will be removed. An error message indicating wrong flags is shown, together with the correct format for the remove command.

Saving data

  1. Dealing with missing directory
    1. Missing data directory

      Expected: New directory will be created along with two empty text files inside.

    2. Missing log directory

      Expected: New directory will be created along with an empty log file inside.

  2. Dealing with missing file
    1. Missing selectedModules.txt file

      Expected: New empty text file is created in the data directory.

    2. Missing selectedUniversities.txt file

      Expected: New empty text file is created in the data directory.

    3. Missing logs.log file

      Expected: New empty text file is created in the log directory.

  3. Dealing with corrupted data
    1. Invalid module in selectedModules.txt

      Prerequisites:

      ACC2706 # Managerial Accounting # 4.0
      CS1261B # Discrete Structures # 4.0
      

      File content after run:

      ACC2706 # Managerial Accounting # 4.0
      

      Expected: Error message printed to the console indicating that invalid modules are found and warning the user not to tamper with the file.

    2. Invalid module mapping in selectedUniversities.txt

      Prerequisites:

      Boston University
      CS1261B # Discrete Structures # 4.0 # MET CS 249 # Discrete Mathematics # 3.0
      

      File content after run:

      Boston University
      

      Expected: Error message printed to the console indicating that invalid mappings are found and warning the user not to tamper with the file.

    3. Invalid university in selectedUniversities.txt

      Prerequisites:

      Aarhus University
      Buston University
      CS1231 # Discrete Structures # 4.0 # MET CS 248 # Discrete Mathematics # 3.0
      

      File content after run:

      Aarhus University
      

      Expected: Error message printed to the console indicating that invalid university names are found and warning the user not to tamper with the file.

  4. Dealing with duplicate data
    1. Duplicate modules in selectedModules.txt

      Prerequisites:

      ACC2706 # Managerial Accounting # 4.0
      CS1231 # Discrete Structures # 4.0
      CS1231 # Discrete Structures # 4.0
      CS1231 # Discrete Structures # 4.0
      MKT1705 # Principles of Marketing # 4.0
      

      File content after run:

      ACC2706 # Managerial Accounting # 4.0
      CS1231 # Discrete Structures # 4.0
      MKT1705 # Principles of Marketing # 4.0
      

      Expected: Error message printed to the console indicating that invalid modules are found and warning the user not to tamper with the file.

    2. Duplicate module mappings in selectedUniversities.txt

      Prerequisites:

      Aarhus University
      Boston University
      CS1231 # Discrete Structures # 4.0 # MET CS 248 # Discrete Mathematics # 3.0
      CS1231 # Discrete Structures # 4.0 # MET CS 248 # Discrete Mathematics # 3.0
      CS1231 # Discrete Structures # 4.0 # MET CS 248 # Discrete Mathematics # 3.0
      

      File content after run:

      Aarhus University
      Boston University
      CS1231 # Discrete Structures # 4.0 # MET CS 248 # Discrete Mathematics # 3.0
      

      Expected: Error message printed to the console indicating that invalid mappings are found and warning the user not to tamper with the file.

    3. Duplicate universities in selectedUniversities.txt

      Prerequisites:

      Aarhus University
      Boston University
      CS1231 # Discrete Structures # 4.0 # MET CS 248 # Discrete Mathematics # 3.0
      CS1231 # Discrete Structures # 4.0 # CAS CS131 # Combinatoric Structures # 4.0
      Boston University
      CS1231 # Discrete Structures # 4.0 # MET CS 248 # Discrete Mathematics # 3.0
      

      File content after run:

      Aarhus University
      Boston University
      CS1231 # Discrete Structures # 4.0 # MET CS 248 # Discrete Mathematics # 3.0
      CS1231 # Discrete Structures # 4.0 # CAS CS131 # Combinatoric Structures # 4.0
      

      Expected: Error message printed to the console indicating that invalid university names are found and warning the user not to tamper with the file.

Possible future updates

Automatically update database

Currently, data for universities and mappings are directly retrieved from the EduRec website provided by NUS and stored in CSV files. There is no current way to automatically update the data retrieved. As such, one of the future updates the team can look into will be to retrieve the data from EduRec automatically such that the universities, modules, and mappings in the database will always be up-to-date.

Move database online for better security

Data entered by users (selected module and university list) are currently only stored in the user’s local machine. This introduces a certain amount of uncertainty to the users since the data might be easily corrupted or lost if the local machine malfunctions, thus the team should also look into storing all the data on the cloud such that data from the users can be stored more safely.

Include more information on partner universities

SEPlanner’s current database includes crucial information for SEP planning, such as universities, NUS modules, and corresponding module mappings. These data are chosen for the first 2 versions of the app since the process of accessing these data on EduRec is extremely slow and unorganized. However, there is other information which is not included in SEPlanner right now, including the time of exchange for each partner university, number of vacancies, etc. Information mentioned here is not provided by EduRec, and is easy for the user to access. However, it will be good for the team to include all these details in future versions of SEPlanner, so that the application itself will be providing sufficient information for an NUS CEG student for his/her SEP application.

Integrate SEP application process

SEPlanner provides the users with a fast and easy experience to organize the mappings and universities for SEP, but SEPlanner alone is not enough for users to complete their SEP application. Unfortunately, after the planning is done, users will still have to return to EduRec to submit their actual SEP application (which is extremely slow and inefficient as mentioned). The team could look into further integration with EduRec in the future, and perform the application for users as well. This will make SEPlanner itself a sufficient app for the entire SEP planning and applying process.

Bring SEPlanner to students from other faculties

The current version is only designed for CEG students from NUS, the team can further improve in the future by including more details for students from other faculties, and a graphical interface, thus making SEPlanner the go-to choice for every single NUS student planning for their SEP.